首页
认识中徽
公司概况
三核驱动
模式革新
荣誉资质
企业文化
管理团队
核心业务
规划设计
生态建设
产业运营
文化创意
中徽案例
乡村振兴
文化旅游
城市更新
生态景观
中徽动态
公司资讯
行业资讯
媒体报道
技术创新
技术专利
规范标准
产学研合作
人力资源
校园招聘
社会招聘
联系我们
联系方式
在线留言
中徽动态
公司资讯
行业资讯
媒体报道
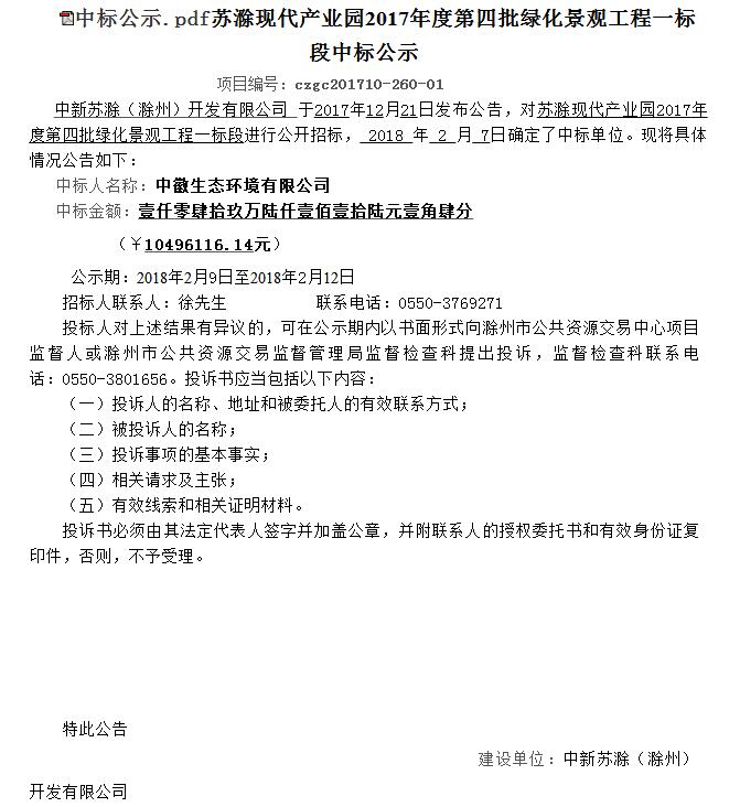
公司中标“苏滁现代产业园2017年度第四批景观绿化工程一标段”项目
日期:2018.02.13
来源:招投标部
2018年2月13日,公司中标“苏滁现代产业园2017年度第四批景观绿化工程一标段”项目。
(编辑:admin)
2020.09.22
上一个:热烈祝贺中徽生态环境有限公司荣获2019年合肥市优质园林绿化项目施工类“广玉兰杯”
2018.02.01
下一个:热烈祝贺公司“华圣”牌商标被认定为安徽省著名商标!